Product Summary
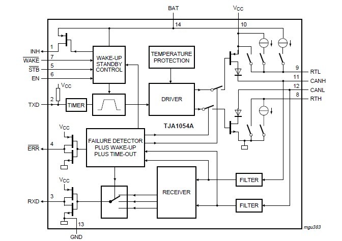
The TJA1054AT/VM is the interface between the protocol controller and the physical bus wires in a Controller Area Network (CAN). It is primarily intended for low-speed applications up to 125 kBd in passenger cars. TJA1054AT/VM provides differential receive and transmit capability but will switch to single-wire transmitter and/or receiver in error conditions.
Parametrics
TJA1054AT/VM absolute maximum ratings: (1)VCC supply voltage: -0.3 to +6 V; (2)VBAT battery supply voltage: -0.3 to +40 V; (3)VTXD voltage on pin TXD: -0.3 to VCC + 0.3 V; (4)VRXD voltage on pin RXD: -0.3 to VCC + 0.3 V; (5)VERR voltage on pin ERR: -0.3 to VCC + 0.3 V; (6)VSTB voltage on pin STB: -0.3 to VCC + 0.3 V; (7)VEN voltage on pin EN: -0.3 VCC + 0.3 V; (8)VCANH voltage on pin CANH with respect to any other pin: -27 +40 V; (9)VCANL voltage on pin CANL with respect to any other pin: -27 +40 V.
Features
TJA1054AT/VM features: (1)Baud rate up to 125 kBd; (2)Up to 32 nodes can be connected; (3)Supports unshielded bus wires; (4)Very low ElectroMagnetic Emission (EME) due to built-in slope control function and a very good matching of the CANL and CANH bus outputs; (5)Good ElectroMagnetic Immunity (EMI) in normal operating mode and in low power; (6)modes; (7)Fully integrated receiver filters; (8)Transmit Data (TxD) dominant time-out function.
Diagrams

| Image | Part No | Mfg | Description | ![]() |
Pricing (USD) |
Quantity | ||||||||||||
|---|---|---|---|---|---|---|---|---|---|---|---|---|---|---|---|---|---|---|
![]() |
![]() TJA1054AT/VM,512 |
![]() NXP Semiconductors |
![]() Network Controller & Processor ICs IC TXRX CAN FAULT-TOL |
![]() Data Sheet |
![]()
|
|
||||||||||||
![]() |
![]() TJA1054AT/VM,518 |
![]() NXP Semiconductors |
![]() Network Controller & Processor ICs IC CAN TXRX FAULT-TOL |
![]() Data Sheet |
![]()
|
|
||||||||||||
(China (Mainland))









