Product Summary
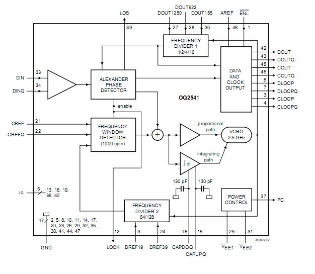
The OQ2541HP is a data and clock recovery IC. It is intended for use in Synchronous Digital Hierarchy (SDH) and Synchronous Optical Network (SONET) systems. The OQ2541HP recovers data and extracts the clock signal from an incoming bitstream up to 2.5 Gbits/s. It can be configured for use in STM1/OC3, STM4/OC12, STM16/OC48 and Gigabit Ethernet systems. The applications of the OQ2541HP are Data and clock recovery in STM1/OC3, STM4/OC12 and STM16/OC48 transmission systems, Data and clock recovery in Gigabit Ethernet(GE) transmission systems.
Parametrics
OQ2541HP absolute maximum ratings: (1)negative supply voltage:-6V to +0.5 V; (2)input current on pins: ENL:1mA, CREF, CREFQ, DIN and DINQ:-20 to +10 mA; (3)total power dissipation:700 mW; (4)ambient temperature:-40℃ to +85℃; (5)junction temperature:-40℃ to +110℃; (6)storage temperature:-65℃ to +150℃.
Features
OQ2541HP features: (1)Data and clock recovery up to 2.5 Gbits/s; (2)Multirate configurable (155, 622, 1250 or 2500 Mbits/s); (3)Differential data input with 2.5 mV (p-p) typical sensitivity; (4)Differential Current-Mode Logic (CML) data and clock outputs with 50Ω driving capability; (5)Adjustable CML output level; (6)Loop mode for system testing; (7)Bit error rate related loss of signal detection; (8)Few external components needed; (9)Single supply voltage; (10)Power dissipation 350 mW (typical value); (11)LQFP48 plastic package.
Diagrams

![]() |
![]() OQ2545HP |
![]() Other |
![]() |
![]() Data Sheet |
![]() Negotiable |
|
||||
![]() |
![]() OQ2545BHP |
![]() Other |
![]() |
![]() Data Sheet |
![]() Negotiable |
|
||||
![]() |
![]() OQ2541U |
![]() Other |
![]() |
![]() Data Sheet |
![]() Negotiable |
|
||||
![]() |
![]() OQ2541HP |
![]() Other |
![]() |
![]() Data Sheet |
![]() Negotiable |
|
||||
![]() |
![]() OQ2538U |
![]() Other |
![]() |
![]() Data Sheet |
![]() Negotiable |
|
||||
![]() |
![]() OQ2538HP |
![]() Other |
![]() |
![]() Data Sheet |
![]() Negotiable |
|
||||
(China (Mainland))








