Product Summary
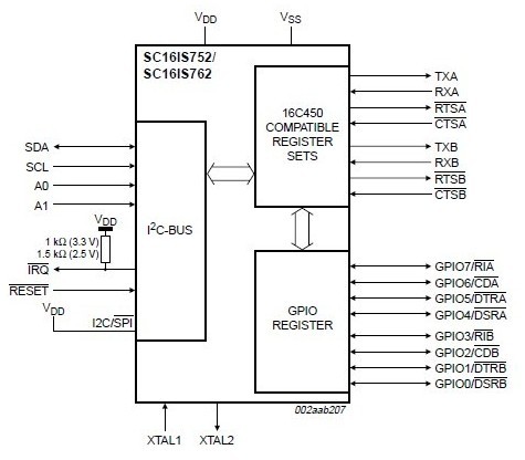
The SC16IS750IPW,128 is an I2C-bus/SPI bus interface to a dual-channel high performance UART offering data rates up to 5 Mbit/s, low operating and sleeping current; it also provides the application with 8 additional programmable I/O pins. The device comes in very small HVQFN32 and TSSOP28 packages, which makes it ideally suitable for hand-held, battery operated applications. This chip enables seamless protocol conversion from I2C-bus/SPI to RS-232/RS-485 and is fully bidirectional. The SC16IS750IPW,128 supports IrDA SIR up to 1.152 Mbit/s. The applications of the SC16IS750IPW,128 includeFactory automation and process control, Portable and battery operated devices, Cellular data devices.
Parametrics
SC16IS750IPW,128 absolute maximum ratings: (1)supply voltage, VDD: -0.3 to +4.6 V; (2)input voltage any input, VI: -0.3 to +5.5V; (3)input current any input, II: -10 to +10 mA; (4)output current any output, IO: -10 to +10 mA; (5)total power dissipation, Ptot: -300 mW; (6)power dissipation per output, P/out: -50 mW; (7)ambient temperature operating, Tamb: -40 to +85℃; (8)storage temperature, Tstg: -65 to +150℃.
Features
SC16IS750IPW,128 features: (1)Dual full-duplex UART; (2)I2C-bus or SPI interface selectable; (3)3.3 V or 2.5 V operation; (4)Industrial temperature range: -40℃ to +85℃; (5)64 bytes FIFO (transmitter and receiver); (6)Fully compatible with industrial standard 16C450 and equivalent; (7)Baud rates up to 5 Mbit/s in 16′ clock mode; (8)Auto hardware flow control using RTS/CTS; (9)Auto software flow control with programmable Xon/Xoff characters; (10)Single or double Xon/Xoff characters; (11)Automatic RS-485 support (automatic slave address detection); (12)Up to eight programmable I/O pins; (13)RS-485 driver direction control via RTS signal.
Diagrams

| Image | Part No | Mfg | Description | ![]() |
Pricing (USD) |
Quantity | ||||||||||||||
|---|---|---|---|---|---|---|---|---|---|---|---|---|---|---|---|---|---|---|---|---|
![]() |
![]() SC16IS750IPW,128 |
![]() NXP Semiconductors |
![]() UART Interface IC I2C/SPI-UARTBRIDGE W/IRDA AND GPIO |
![]() Data Sheet |
![]()
|
|
||||||||||||||
| Image | Part No | Mfg | Description | ![]() |
Pricing (USD) |
Quantity | ||||||||||||||
![]() |
![]() SC1602D |
![]() Other |
![]() |
![]() Data Sheet |
![]() Negotiable |
|
||||||||||||||
![]() |
![]() SC1606-100 |
![]() |
![]() INDUCTOR SMD 10UH 1.0A 100KHZ |
![]() Data Sheet |
![]()
|
|
||||||||||||||
![]() |
![]() SC1606-101 |
![]() |
![]() INDUCTOR SMD 100UH 0.30A 100KHZ |
![]() Data Sheet |
![]()
|
|
||||||||||||||
![]() |
![]() SC1606-102 |
![]() |
![]() INDUCTOR SMD 1000UH 0.08A 100KHZ |
![]() Data Sheet |
![]()
|
|
||||||||||||||
![]() |
![]() SC1606-150 |
![]() |
![]() INDUCTOR SMD 15UH 0.80A 100KHZ |
![]() Data Sheet |
![]()
|
|
||||||||||||||
![]() |
![]() SC1606-151 |
![]() |
![]() INDUCTOR SMD 150UH 0.25A 100KHZ |
![]() Data Sheet |
![]()
|
|
||||||||||||||
(China (Mainland))











