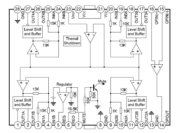
Product Summary
The SA1469PH is an IC for CD players. It has a 4-channel BTL driver, 3.3V regulator (attached PNP transistor required), standard operational amplifier, and internal reset output linked to an internal thermal shutdown circuit. The driver has gain adjustment input pins for each channel, allowing gain to be set to the desired value. Also, the internal level shift circuit helps reduce the number of attached components.
Parametrics
SA1469PH absolute maxing ratings: (1)Supply Voltage VCC: 12V; (2)Power Dissipation PD: 1.7W; (3)Operating Temperature Topr: -40~+85℃; (4)Storage Temperature Tstg: -55~+150℃; (5)Maximum Output Current Imax: 1A.
Features
SA1469PH features: (1)1-phase, full-wave, linear DC motor driver; (2)Gain is adjustable with an attached resistor; (3)Internal standard operational amplifier; (4)Internal 3.3V regulator. (required attached PNP transistor); (5)Internal thermal shutdown circuit with hysteresis capabilities.
Diagrams

![]() |
![]() SA14/1 |
![]() Vishay Semiconductors |
![]() TVS Diodes - Transient Voltage Suppressors 500W 14V 10% Unidir |
![]() Data Sheet |
![]() Negotiable |
|
||||||||||||
![]() |
![]() SA14/54 |
![]() Vishay Semiconductors |
![]() TVS Diodes - Transient Voltage Suppressors 500W 14V Unidirect |
![]() Data Sheet |
![]() Negotiable |
|
||||||||||||
![]() |
![]() SA14A/1 |
![]() Vishay Semiconductors |
![]() TVS Diodes - Transient Voltage Suppressors 500W 14V 5% Unidir |
![]() Data Sheet |
![]() Negotiable |
|
||||||||||||
![]() |
![]() SA14A/4 |
![]() Vishay Semiconductors |
![]() TVS Diodes - Transient Voltage Suppressors 500W 14V Unidirect |
![]() Data Sheet |
![]() Negotiable |
|
||||||||||||
![]() |
![]() SA14A/54 |
![]() Vishay Semiconductors |
![]() TVS Diodes - Transient Voltage Suppressors 500W 14V Unidirect |
![]() Data Sheet |
![]() Negotiable |
|
||||||||||||
![]() |
![]() SA14A-B |
![]() Littelfuse |
![]() TVS Diodes - Transient Voltage Suppressors TVS DIODE AXIAL LEAD |
![]() Data Sheet |
![]()
|
|
||||||||||||
(China (Mainland))









