Product Summary
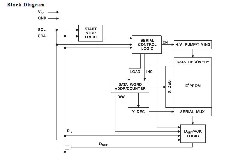
The AT24C01-10SI-1.8 is a 2-Wire Serial EEPROM. The AT24C01-10SI-1.8 provides 1024 bits of serial electrically erasable and programmableread only memory (EEPROM) organized as 128 words of 8 bits each. The device is optimized for use in many industrial and commercial applications where low powerand low voltage operation are essential. The AT24C01-10SI-1.8 is available in space saving8-pin PDIP, 8-pin MSOP, 8-pin TSSOP, and 8-pin JEDEC SOIC packages and isaccessed via a 2-wire serial interface. In addition, the AT24C01-10SI-1.8 is available in 5.0V(4.5V to 5.5V), 2.7V (2.7V to 5.5V), 2.5V (2.5V to 5.5V) and 1.8V (1.8V to 5.5V) ver-sions.
Parametrics
AT24C01-10SI-1.8 absolute maximum ratings: (1)Operating Temperature: -55℃ to +125℃; (2)Storage Temperature: -65℃ to +150℃; (3)Voltage on Any Pinwith Respect to Ground: -1.0V to +7.0V; (4)Maximum Operating Voltage: 6.25V; (5)DC Output Current: 5.0 mA.
Features
AT24C01-10SI-1.8 features: (1)Low Voltage and Standard Voltage Operation; (2)Internally Organized 128 x 8; (3)2-Wire Serial Interface; (4)Bidirectional Data Transfer Protocol; (5)100 kHz (1.8V, 2.5V, 2.7V) and 400 kHz (5V) Compatibility; (6)4-Byte Page Write Mode; (7)Self-Timed Write Cycle (10 ms max); (8)High Reliability; (9)Automotive Grade and Extended Temperature Devices Available; (10)8-Pin PDIP, 8-Pin MSOP, 8-Pin TSSOP and 8-Pin JEDEC SOIC Packages.
Diagrams

| Image | Part No | Mfg | Description | ![]() |
Pricing (USD) |
Quantity | ||||
|---|---|---|---|---|---|---|---|---|---|---|
![]() |
![]() AT24C01-10SI-1.8 |
![]() |
![]() IC EEPROM 1KBIT 400KHZ 8SOIC |
![]() Data Sheet |
![]() Negotiable |
|
||||
| Image | Part No | Mfg | Description | ![]() |
Pricing (USD) |
Quantity | ||||
![]() |
![]() AT24C |
![]() Other |
![]() |
![]() Data Sheet |
![]() Negotiable |
|
||||
![]() |
![]() AT24C01 |
![]() Other |
![]() |
![]() Data Sheet |
![]() Negotiable |
|
||||
![]() |
![]() AT24C01-10PC |
![]() Atmel |
![]() IC SEEPROM 1K 8DIP |
![]() Data Sheet |
![]() Negotiable |
|
||||
![]() |
![]() AT24C01-10PC-1.8 |
![]() Atmel |
![]() IC SEEPROM 1K 1.8V 8DIP |
![]() Data Sheet |
![]() Negotiable |
|
||||
![]() |
![]() AT24C01-10PC-2.5 |
![]() Atmel |
![]() IC SEEPROM 1K 2.5V 8DIP |
![]() Data Sheet |
![]() Negotiable |
|
||||
![]() |
![]() AT24C01-10PC-2.7 |
![]() Atmel |
![]() IC SEEPROM 1K 2.7V 8DIP |
![]() Data Sheet |
![]() Negotiable |
|
||||
(China (Mainland))











